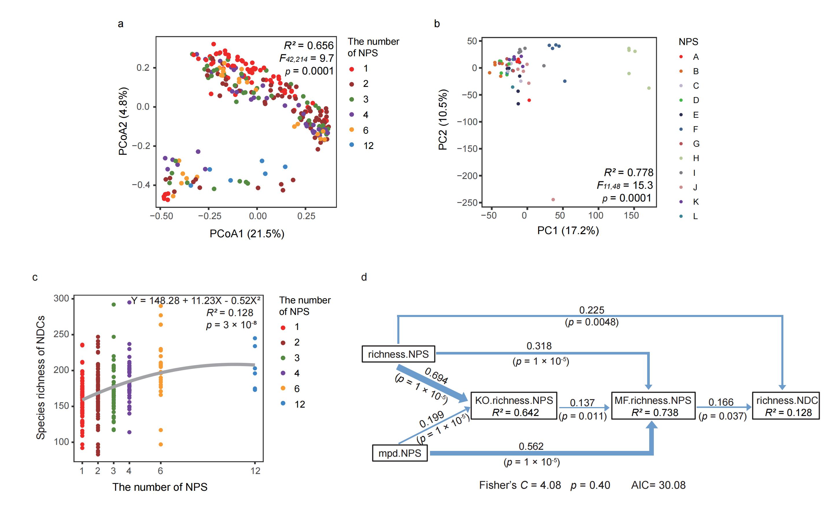
2026年1月28日,华南师范大学生命科学学院赵鑫峰和郝祎祺副研究员的研究成果以《Bacterial necromass recycling promotes diversity maintenance in bacterial communities via resource partitioning》为题,在生态和进化生物学领域顶级期刊Nature Ecology & Evolution(自然-生态与演化)在线发表。该研究聚焦自然细菌群落如何维持极高的物种多样性这一核心基础科学问题,通过大规模微宇宙实验系统揭示了 “细菌死体作为营养物质被再循环利用(bacterial necromass recycling)”这一过程对细菌物种多样性维持的关键作用。
本研究开展两项独立的微宇宙实验,构建了276个由不同细菌死体组合(从单一物种死体到近千物种混合死体)维持的土壤来源的细菌群落,证实土壤中存在一个物种丰富的“细菌死体分解群落”(necrobiome)。研究发现,死体分解群落的组成取决于不同死体组合中多样化的有机化合物,且死体来源物种的增加持续促进了分解群落的物种多样性。尤为重要的是,随着死体多样性的增加,共存分解物种在利用不同单一物种死体时的平均生态位宽度和重叠度显著下降,有力支持了“资源生态位分化”假说,即不同分解者通过特异性利用不同死体资源实现共存。

这项研究从群落内部营养循环的全新视角,结合微宇宙实验、高通量测序与代谢组分析技术,在生态位分化的理论框架下开展研究,为理解细菌物种多样性维持这一基础问题,提供了新的机制性见解。
华南师范大学为本论文唯一完成单位。我院郝祎祺副研究员为论文第一作者,赵鑫峰副研究员为通讯作者,束文圣教授,硕士研究生李博汇、陈嘉怡为共同作者。研究获国家自然科学基金面上项目支持。
论文链接:https://url.scnu.edu.cn/record/view/index.html?key=67fa7e3065ad15c74a89326f676f6813
供稿:郝祎祺
初审:魏秋兰
复审: 刘素宁
终审:李新强
华南师范大学 生命科学学院
Copyright 2002-2024 All rights. reserved
通信地址:广东省广州市天河区石牌街中山大道西55号华南师范大学生命科学学院 邮编:510631
电子邮件: huxj@scnu.edu.cn 电话:85211372